公平竞争审查实务科普研究报告(二) ——公平竞争审查的相关概念理解
根据《公平竞争审查条例》第二条要求,起草涉及经营者经济活动的法律、行政法规、地方性法规、规章、规范性文件以及具体政策措施(以下统称政策措施),行政机关和法律、法规授权的具有管理公共事务职能的组织(以下统称起草单位)应当依照《条例》规定开展公平竞争审查。本节将围绕《条例》中“起草单位”“经营者经济活动”“政策措施”等概念进行解释,并介绍其在公平竞争审查领域的具体应用。
一、起草单位
(一)行政机关
行政机关是指依法行使国家权力、执行国家行政职能的机关,具有行政主体资格,能独立以自己的名义进行行政活动并独立承担由此产生的法律后果。
根据行政机关在国家行政体系中所处的地位及职权的效力范围可分为中央行政机关和地方行政机关。中央行政机关为中华人民共和国国务院,即中央人民政府,是最高国家权力机关的执行机关,是最高国家行政机关。地方行政机关为地方各级人民政府,主要是省、市、县、乡四级地方政府。
在公平竞争审查领域,行政机关一般从广义上理解为一级政府机关的总称,即国家政权组织中执行国家法律,从事国家政务、机关内部事务和社会公共事务管理的政府机关及其工作部门。
(二)法律、法规授权的具有管理公共事务职能的组织
根据《实施办法》,“法律、法规授权的具有管理公共事务职能的组织”包括依据法律法规,被授予特定管理公共事务权力和职责的事业单位、基层自治组织、专业技术机构、行业协会等非行政机关组织。
1.事业单位
事业单位是指国家为了社会公益目的,由国家机关举办或者其他组织利用国有资产举办的,从事教育、科技、文化、卫生等活动的社会服务组织。[ 《国务院关于修改〈事业单位登记管理暂行条例〉的决定》。]《实施办法》中规定,依据法律法规,被授予特定管理公共事务权力和职责的事业单位,应当依照《条例》规定开展公平竞争审查。根据《参照〈中华人民共和国公务员法〉管理的单位审批办法》第三条,“事业单位列入参照管理范围,应当同时具备以下两个条件:(一)具有法律、法规授权的公共事务管理职能;(二)使用事业编制,并由国家财政负担工资福利”,因此实行参照《中华人民共和国公务员法》管理的事业单位出台有关政策措施,一般应当依照《条例》规定开展公平竞争审查。
部分常见的具有法律、法规授权的公共事务管理职能的事业单位见如下表格:
表1 部分常见具有法律、法规授权的公共事务管理职能的事业单位



2.基层自治组织
基层自治组织即基层群众性自治组织,是指“城市和农村按居民居住地区设立的居民委员会或者村民委员会”,“设人民调解、治安保卫、公共卫生等委员会,办理本居住地区的公共事务和公益事业,调解民间纠纷,协助维护社会治安,并且向人民政府反映群众的意见、要求和提出建议”。
表2 具有法律、法规授权的公共事务管理职能的基层自治组织

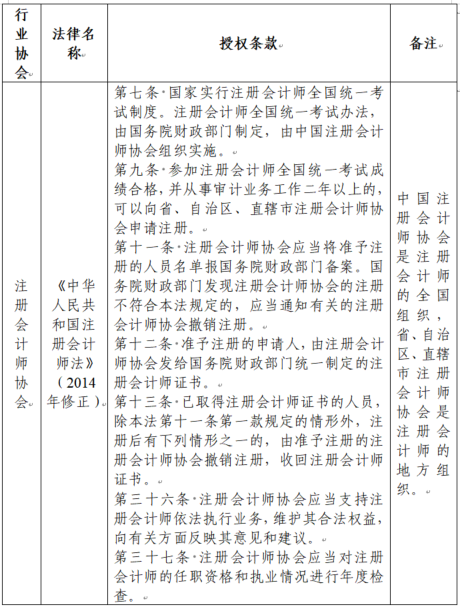
3.行业协会
行业协会一般是指由同业经济组织和个人组成,实行行业服务和自律管理,在县级以上人民政府社团登记管理机关依法登记的社团法人,名称一般以“行业协会”“协会”等字样为后缀。根据《社会团体登记管理条例》第二条的规定“本条例所称社会团体,是指中国公民自愿组成,为实现会员共同意愿,按照其章程开展活动的非营利性社会组织。国家机关以外的组织可以作为单位会员加入社会团体。”
部分常见的具有法律、法规授权的公共事务管理职能的行业协会见如下表格:
表3 部分常见具有法律、法规授权的公共事务管理职能的行业协会




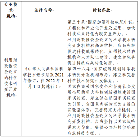
4.专业技术机构
部分常见的具有法律、法规授权的公共事务管理职能的专业技术机构见如下表格:
表4 部分常见的具有法律、法规授权的公共事务管理职能的专业技术机构


二、经营者经济活动
(一)经营者
根据《反垄断法》第十五条,经营者是指从事商品生产、经营或者提供服务的自然人、法人和非法人组织。
自然人从事工商业经营,经依法登记,为个体工商户。农村集体经济组织的成员,依法取得农村土地承包经营权,从事家庭承包经营的,为农村承包经营户。
法人主要分为营利法人、非营利法人、特别法人。营利法人包括有限责任公司、股份有限公司和其他企业法人等。非营利法人包括事业单位、社会团体、基金会、社会服务机构等。机关法人、农村集体经济组织法人、城镇农村的合作经济组织法人、基层群众性自治组织法人,为特别法人。
非法人组织包括个人独资企业、合伙企业、不具有法人资格的专业服务机构等。
在公平竞争审查领域,经营者一般为从事商品生产、经营或者提供服务的个体工商户、营利法人、非法人组织以及部分参与市场竞争的非营利法人和特别法人,比如行业协会可能作为法律、法规授权的具有公共事务管理职能的组织出现,也可能作为市场经营主体参与市场竞争。此外,在公平竞争审查领域,经营者与市场主体实际含义并无较大区别,市场主体是《中华人民共和国市场主体登记管理条例》的概念,经营者是《反垄断法》与《中华人民共和国反不正当竞争法》两大法律上的概念,都是指从事商品生产、经营或者提供服务的自然人、法人和非法人组织。
(二)经济活动
经济活动是指从事物质生产及其相应的交换、分配和消费活动,一般涉及企业的筹资活动、投资活动和经营活动。筹资活动是企业为达到生产经营的目的而进行的筹集资金的活动;投资活动是指企业长期资产的购建和不包括在现金等价物范围的投资及其处置活动;经营活动是指企业投资活动和筹资活动以外的所有交易和事项,如制造业的经营活动包括采购、生产和销售三个过程,另外还涉及税收的计算与交纳。
在公平竞争审查领域,经济活动,具体涉及经营者的经营活动,根据《优化营商环境条例》第二条的规定,“营商环境,是指企业等市场主体在市场经济活动中所涉及的体制机制性因素和条件”,经营者的经济活动的核心是经营。“首先,其可以用来指称商事主体所从事的商品生产、运输、销售、提供劳务或服务等经营活动,即商事主体的经营范围与经营业务,《中华人民共和国公司法》(下称《公司法》)第9条与第19条即在此维度使用。其次,其可以用来指称与商事主体经营有关的决策和管理,《公司法》第67条之经营计划如是,具体包括采行何种品牌理念、建立何种信息传递和汇报渠道、是否通过重大资产重组和收购并购等方式扩大生产经营。”
根据《条例》《实施办法》的规定,经济活动具体表现为市场准入和退出、产业发展、招商引资、政府采购、招标投标、资质标准、监管执法等方面。
三、政策措施
(一)法律、行政法规、地方性法规、规章、规范性文件
1.法律
根据《中华人民共和国立法法》,全国人民代表大会制定和修改刑事、民事、国家机构的和其他的基本法律;全国人民代表大会常务委员会制定和修改除应当由全国人民代表大会制定的法律以外的其他法律,在全国人民代表大会闭会期间,对全国人民代表大会制定的法律进行部分补充和修改,但是不得同该法律的基本原则相抵触。
2.行政法规
根据《中华人民共和国立法法》,国务院根据宪法和法律,制定行政法规。
3.地方性法规
根据《中华人民共和国立法法》,省、自治区、直辖市的人民代表大会及其常务委员会根据本行政区域的具体情况和实际需要,在不同宪法、法律、行政法规相抵触的前提下,可以制定地方性法规;设区的市的人民代表大会及其常务委员会根据本市的具体情况和实际需要,在不同宪法、法律、行政法规和本省、自治区的地方性法规相抵触的前提下,可以对城乡建设与管理、生态文明建设、历史文化保护、基层治理等方面的事项制定地方性法规,法律对设区的市制定地方性法规的事项另有规定的,从其规定。
根据《全国人民代表大会关于修改〈中华人民共和国立法法〉的决定》(2015年)(中华人民共和国主席令第二十号)、《全国人民代表大会关于修改〈中华人民共和国立法法〉的决定》(2023年),全国现有4个不设区地级市,广东省东莞市、中山市,海南省儋州市,甘肃省嘉峪关市,比照适用《中华人民共和国立法法》有关赋予设区的市地方立法权的规定,即根据本市的具体情况和实际需要,在不同宪法、法律、行政法规和本省、自治区的地方性法规相抵触的前提下,可以对城乡建设与管理、生态文明建设、历史文化保护、基层治理等方面的事项制定地方性法规。
4.规章
(1)部门规章
根据《中华人民共和国立法法》,国务院各部、委员会、中国人民银行、审计署和具有行政管理职能的直属机构以及法律规定的机构,可以根据法律和国务院的行政法规、决定、命令,在本部门的权限范围内,制定规章。
(2)地方政府规章
根据《中华人民共和国立法法》,省、自治区、直辖市和设区的市、自治州的人民政府,可以根据法律、行政法规和本省、自治区、直辖市的地方性法规,制定规章。
根据《全国人民代表大会关于修改〈中华人民共和国立法法〉的决定》(2015年)(中华人民共和国主席令第二十号)、《全国人民代表大会关于修改〈中华人民共和国立法法〉的决定》(2023年),全国现有4个不设区地级市,广东省东莞市、中山市,海南省儋州市,甘肃省嘉峪关市,比照适用《中华人民共和国立法法》有关赋予设区的市地方立法权的规定,即可以根据法律、行政法规和本省的地方性法规,制定规章。
5.规范性文件
根据《国务院办公厅关于加强行政规范性文件制定和监督管理工作的通知》(国办发〔2018〕37号),行政规范性文件是除国务院的行政法规、决定、命令以及部门规章和地方政府规章外,由行政机关或者经法律、法规授权的具有管理公共事务职能的组织(以下统称行政机关)依照法定权限、程序制定并公开发布,涉及公民、法人和其他组织权利义务,具有普遍约束力,在一定期限内反复适用的公文。
(二)具体政策措施
根据《实施办法》第二条,具体政策措施,是指除法律、行政法规、地方性法规、规章、规范性文件外其他涉及经营者经济活动的政策措施,包括政策性文件、标准、技术规范、与经营者签订的行政协议以及备忘录等。主要包括:
1.政策性文件
政策性文件是指国家政权机关、政党组织为了实现特定的利益与意志,以权威形式标准化地规定在一定的历史时期内,应该达到的奋斗目标、遵循的行动原则、完成的明确任务、实行的工作方式、采取的一般步骤和具体措施的文件。规范性文件更侧重于行政管理方面的规定和约束;政策性文件更侧重于指导和推动特定政策目标的实现。
如:产业发展规划、行业发展规划、城乡建设规划等规划类文件。
2.标准
标准是指农业、工业、服务业以及社会事业等领域需要统一的技术要求,主要涉及到国家标准和地方标准两类。国家标准是指由国家标准化主管机构(国家标准化管理委员会)批准发布,对全国经济、技术发展有重大意义,且在全国范围内统一的标准。地方标准是由地方(省、自治区、直辖市)标准化主管机构或专业主管部门批准,发布,在某一地区范围内统一的标准。2025年4月,国家标准化管理委员会印发《关于国家标准起草中开展公平竞争审查的通知》,要求国家标准制修订过程中严格落实公平竞争审查责任。随后江西省于5月印发《关于建立地方标准公平竞争审查机制的通知》,正式在全省范围内推动建立地方标准公平竞争审查机制。
如:《新能源汽车废旧动力蓄电池综合利用规范企业评价方法》,标准号DB43/T 3160-2024。
3.技术规范
技术规范是规定产品、过程或服务应满足的技术要求的文件。技术规范也是一种文件,是规定技术要求的文件,和标准的区别在于技术规范没有经过制定标准的程序。它和标准又是有联系的。首先,标准中的一些技术要求可以引用技术规范,这样的技术规范或技术规范中的某些内容就成为标准的一部分。其次,如果技术规范本身经过了标准制定程序,由一个公认机构批准,则这个技术规范就可以成为标准。
如:《儿童塑胶地垫化学安全技术要求》,技术规范编号SZJG 55-2018。
4.与经营者签订的行政协议以及备忘录
行政协议是指行政机关为了实现行政管理或者公共服务目标,与公民、法人或者其他组织协商订立的具有行政法上权利义务内容的协议。
备忘录通常是一种记录当事人之间某些事项或约定的文件,其法律效力取决于具体的内容和形式。如果备忘录的内容涉及当事人之间设立、变更或终止民事权利义务关系,且是各方当事人一致的意思表示,该意思表示内容具体明确,具有可执行性,并且当事人并无排除受其约束的意思,那么在这种情况下,备忘录可以被视为具有法律效力的文件。
与经营者签订的行政协议以及备忘录,即行政机关与从事商品生产、经营或提供服务的自然人、法人或非法人组织协商签订的具有行政法上权利义务内容的协议以及备忘录。
如:《智能终端生产项目投资开发协议书》

5.招投标文件
招投标文件,指政策制定机关作为招标人编制招标公告、资格预审文件和招标文件,以及公共资源交易平台运行服务机构制定招标投标交易服务文件。
(三)增量政策与存量政策
2016年,《国务院关于在市场体系建设中建立公平竞争审查制度的意见》,提出要“破立结合,在规范增量政策的同时,坚持分类处理、不溯及既往,逐步清理废除妨碍全国统一市场和公平竞争的存量政策。”在实践中,如何区分增量政策与存量政策的概念?
1.增量政策
增量政策,一般是指公平竞争审查制度实施后,新起草或拟出台的涉及经营者经济活动的政策措施,起草单位需依照《条例》规定在起草阶段对增量政策开展公平竞争审查。此处新起草指起草单位起草,拟出台指拟由县级以上人民政府出台或者提请本级人民代表大会及其常务委员会审议。
在地方工作实践中,增量政策的含义一般也可引申为本年度内或某段时间内已进行公平竞争审查的新起草或拟出台的涉及经营者经济活动的政策措施。
2.存量政策
存量政策,一般是指现阶段已出台实施并现行有效的涉及经营者经济活动的政策措施。
1.《国务院关于修改〈事业单位登记管理暂行条例〉的决定》。
2.《中华人民共和国宪法》(2018年修正)第一百一十一条。
3.《行业协会价格行为指南》(中华人民共和国国家发展和改革委员会公告2017年 第6号)。
4.《行业协会商会收费行为合规指南》(2024年第32号)第三条。
5.《中华人民共和国民法典》(2021年1月1日起施行)。
6.《中华人民共和国市场主体登记管理条例》:市场主体,是指在中华人民共和国境内以营利为目的从事经营活动的下列自然人、法人及非法人组织:(1)公司、非公司企业法人及其分支机构;(2)个人独资企业、合伙企业及其分支机构;(3)农民专业合作社(联合社)及其分支机构;(4)个体工商户;(5)外国公司分支机构;(6)法律、行政法规规定的其他市场主体。
7.MBA智库百科-马永乐主编,应用写作.高等教育出版社,1996,
MBA智库百科-易三军主编.基础会计.华中科技大学出版社,2011,
网址链接:https://wiki.mbalib.com/wiki/%E7%BB%8F%E6%B5%8E%E6%B4%BB%E5%8A%A8
8.昌雨莎.论《民法典》中的“正常经营活动”[J].经贸法律评论,2024,(03):61-81.
9.法行宝—规范性文件和政策性文件有哪些,网址链接:https://ailegal.baidu.com/?fr=seo_qadetail_bing&template=business&articleType=qadetail&articleId=dba48ac7d945ca000620
10.《中华人民共和国标准化法》(2017修订),网址链接:https://www.samr.gov.cn/zw/zfxxgk/fdzdgknr/bzcxs/art/2023/art_31bb6057c05a40338876f385c1f47f1f.html
11.什么是技术规范?,国家能源局(来源:国家标准化管理委员会),网址链接:https://www.nea.gov.cn/2011-09/29/c_131167426.htm
12.《最高人民法院关于审理行政协议案件若干问题的规定》(法释〔2019〕17号),网址链接:http://www.npc.gov.cn/c2/c30834/201912/t20191210_303149.html
13.法行宝—民法中的备忘录是什么,网址链接:https://ailegal.baidu.com/?fr=seo_qadetail_bing&template=business&articleType=qadetail&articleId=d3ecb3c0edfc4c001021
14.《招标投标领域公平竞争审查规则》(2024年第16号令)。
15.《【政策文件】蚌埠市公平竞争审查工作操作指南》,网址链接:https://www.guzhen.gov.cn/zfxxgk/public/29641/51358994.html
16.《市政府关于在市场体系建设中建立公平竞争审查制度的实施意见》,网址链接:https://www.suzhou.gov.cn/szsrmzf/zfwj/201708/23ff7c2aab764d9b976b434dd57fef73.shtml
《湖南省增量政策措施公平竞争审查指南》,网址链接:http://jyj.changsha.gov.cn/zfxxgk/fdzdgk/zdxxgk_1/gpjzsczd/202405/t20240529_11456798.html
17.《【政策文件】蚌埠市公平竞争审查工作操作指南》,网址链接:https://www.guzhen.gov.cn/zfxxgk/public/29641/51358994.html